Edición 12, enero-junio 2025

 

PROCEDIMIENTO PARA LA GESTIÓN DE ENJAMBRES DE ABEJAS EN REDES DE DISTRIBUCIÓN ELÉCTRICA

 

1 Ing. Hansel Hernández Mora, [email protected]

Licenciado en Ingeniería Industrial, Gestor Regional de Salud y Seguridad en el Trabajo, Instituto Costarricense de Electricidad.

Código ORCID: https://orcid.org/0009-0001-6421-0045

 

2 M.Sc. Freddy Briceño Elizondo, [email protected] Licenciado en Ingeniería en Seguridad Laboral e Higiene Ambiental,

Máster en Salud Laboral y Máster en Administración de Empresas, Profesor de Ingeniería Industrial, Universidad San Marcos

Código ORCID: https://orcid.org/0009-0000-4636-705X

 

DOI: https://doi.org/10.64183/061pmv08

 

Recibido: Octubre 2024

Aceptado: Enero 2025

 

Resumen. Esta investigación permitió diseñar un procedimiento para la gestión de riesgos ocupacionales relacionados con la presencia de enjambres de abejas y panales en redes de distribución eléctrica. La metodología incluyó un análisis de riesgos para el personal expuesto, la verificación documental de procedimientos del Instituto Costarricense de Electricidad y la aplicación de cuestionarios, lo cual permitió recabar información para el diseño de estrategias preventivas. El procedimiento propuesto priorizó la seguridad, el cumplimiento normativo ambiental y la continuidad del servicio, contribuyendo en la prevención de accidentes y en la sostenibilidad ambiental a través de la protección de insectos esenciales para la polinización, siendo aplicable para otras regiones del país y a diversos colectivos expuestos a riesgos similares.

 

Palabras Clave. Gestión de riesgos ocupacionales, salud y seguridad en el trabajo, redes de distribución eléctrica, exposición ocupacional a agentes biológicos, reubicación de enjambres de abejas.

 

OCCUPATIONAL RISK MANAGEMENT PROCEDURE FOR HANDLING BEES IN ELECTRICAL DISTRIBUTION NETWORKS

 

1 Ing. Hansel Hernández Mora, [email protected]

2 M.Sc. Freddy Briceño Elizondo, [email protected]

 

Received: October 2024

Accepted: January 2025

 

Abstract. This research allowed the design of a procedure for the management of occupational risks related to the presence of swarms of bees and honeycombs in electricity distribution networks. The methodology included a risk analysis for exposed personnel, documentary verification of procedures of the Costa Rican Institute of Electricity and the application of questionnaires, which made it possible to collect information for the design of preventive strategies. The proposed procedure prioritized safety, environmental regulatory compliance and continuity of service, contributing to the prevention of accidents and environmental sustainability through the protection of insects essential for pollination, being applicable to other regions of the country and to various groups exposed to similar risks.

 

 

Keywords. Occupational risk management, Occupational health and safety, Electric distribution

systems, Occupational exposure to biological agents, Relocation of bee swarms.

1.                 INTRODUCCIÓN

Esta investigación abordó la gestión del riesgo ocupacional asociado a la presencia de enjambres de abejas en redes de distribución eléctrica. Estos polinizadores suelen ubicarse en orificios de los postes eléctricos y en los sitios circundantes a las estructuras y zonas de trabajo (árboles, cuevas, arbustos y otros).

La exposición a los enjambres de abejas y de avispas representan un riesgo biológico significativo para las personas que realizan labores de mantenimiento en redes eléctricas. Estos insectos provocan picaduras que pueden causar desde molestias leves hasta reacciones alérgicas severas, incluyendo el shock anafiláctico. Por ello, es relevante el diseño de un procedimiento efectivo que permita identificar y gestionar estos riesgos ocupacionales sin afectar el ambiente, sobre todo considerando el importante rol que juegan las abejas como insectos polinizadores. Con el desarrollo de este proyecto se diseñó un protocolo de trabajo seguro que permite el equilibrio entre la seguridad ocupacional y la protección ambiental.

El Centro Canadiense para la Seguridad en el Trabajo ha enfatizado en la importancia de brindar a las personas trabajadoras las herramientas y el conocimiento para identificar y evaluar el riesgo en las zonas de trabajo. (Canadian Center for Occupacional Safety, 2020).

El criterio del órgano canadiense coincide con lo indicado por diversos autores en cuanto a la importancia de establecer un protocolo específico para la captura y reubicación de enjambres, reduciendo los riesgos para los trabajadores (Sánchez Castaño et al. 2020).

Las estadísticas de ataques de fauna, su distribución temporal y espacial evidencia que los incidentes con abejas también son un problema real en Costa Rica (Vargas Briceño & Campos Durán, 2022).

En este trabajo se realizó un abordaje de esta problemática analizando las causas y consecuencias. Se aplicaron metodologías para la evaluación de riesgos ocupacionales y se analizó la normativa aplicable, con el fin de diseñar un protocolo de seguridad que reduzca la exposición del personal a los ataques de abejas o avispas, sin que esto ponga en riesgo a los polinizadores.

La investigación sobre el análisis comparativo de metodologías para la identificación y evaluación de riesgos laborales brindó información importante para realizar una identificación de peligros y evaluación de riesgos aplicables a la industria eléctrica. (Fernández Martínez et al., 2021).

Adicionalmente, y dado que se identificó una falencia en información por parte del personal, se diseñó un programa de capacitación para fortalecer los conocimientos de las personas trabajadoras sobre identificación de enjambres, medidas preventivas y primeros auxilios en caso de picaduras y reacciones alérgica severas. Esta falencia coincidió con datos de otros estudios, donde no se tuvo constancia de la existencia de cursos de formación específica para la prevención de este tipo de riesgos ocupacionales (Nárdiz, 2011).

El objetivo de esta investigación fue proponer un procedimiento para gestionar los riesgos ocupacionales asociados a la presencia de enjambres de abejas en redes de distribución eléctrica. Para ello, se identificaron los peligros y evaluaron los riesgos, se diseñó un protocolo de trabajo seguro y se formuló una propuesta de capacitación para mejorar la identificación temprana del peligro y facilitar la reubicación de los enjambres por parte del personal.

 

2.                 MATERIALES Y MÉTODOS

El diseño de la investigación comprende un estudio de tipo descriptivo y exploratorio, con un enfoque metodológico cualitativo y cuantitativo que se justifica en la identificación y evaluación de los riesgos ocupacionales asociados a los enjambres de abejas en redes de distribución eléctrica y el diseño de estrategias preventivas y procedimientos de trabajo seguro.

Para la realización de esta investigación se confeccionó una muestra en una población de técnicos, supervisores y coordinador del centro de trabajo en mantenimiento de redes de distribución eléctrica del Instituto Costarricense de Electricidad (ICE) que brindan el servicio en la Región Brunca, ubicada en San Vito, Coto Brus, Puntarenas, Costa Rica, región en donde se han reportado incidentes con enjambres de abejas, dado que gran parte de la red eléctrica se ubica en una zona rural de vegetación densa.

La muestra abarcó a un total de 10 técnicos incluyendo: encargados, supervisores y coordinador. Este centro de mantenimiento de redes de distribución eléctrica de la Región Brunca tiene una población de 28 funcionarios, lo cual significa que la muestra estuvo conformada por un 36% de la población de referencia.

La obtención de la información se realizó a través de:

a)      Observación no participativa en la ejecución de las labores de campo del personal para el análisis de las tareas realizadas por los grupos ocupacionales en diferentes sitios donde se han reportado ataques de abejas y de otros insectos.

b)      Listas de verificación para evaluar la aplicación de las medidas de seguridad existentes.

c)      Aplicación de encuestas y entrevistas semiestructuradas al personal para medir su grado de conocimiento relacionado a la gestión del riesgo de ataque de abejas, al manejo de los enjambres, las medidas preventivas y la gestión de emergencias médicas para este tipo de situaciones.

d)      Análisis documental de las normas de seguridad ocupacional institucionales y los protocolos existentes para la identificación y evaluación de riesgos.

El análisis de los datos recopilados se realizó en cuatro diferentes etapas. Una primera etapa asociada a la identificación de riesgos, la segunda etapa asociada a la evaluación de los riesgos, la tercera etapa implicó el análisis documental de los procedimientos existentes y la última etapa correspondió a la evaluación del de conocimiento del personal.

Para la identificación de los riesgos asociados a la presencia de enjambres de abejas, se aplicó una lista de verificación a las actividades de mantenimiento de redes eléctricas para la valoración objetiva de las medidas preventivas y la valoración de escenas de trabajo, permitiendo evaluar también la efectividad de estas, lo cual permitió identificar las condiciones de riesgo presentes en las áreas de trabajo y los actos inseguros que se presentaron al realizar la evaluación de estos sitios.

En lo que respecta a la etapa de evaluación de riesgos se realizó la construcción de una matriz general de evaluación de riesgos ocupacionales basado en el apartado de planificación de la norma técnica INTE/ ISO 45001-2018, permitiendo conocer la priorización de cada uno de los riesgos en función de las variables de probabilidad y consecuencia (Castro Jiménez, et al 2020). Adicionalmente, se revisó el registro institucional de incidentes relacionados al ataque de abejas y se realizó análisis de causa raíz para identificar las causas básicas que dieron origen a estos eventos.

Para el análisis documental se valoraron los procedimientos existentes en el ICE con la finalidad de conocer, no solo la cantidad de normativa interna y procedimientos aplicables, sino los acápites que hicieran referencia a aspectos relacionados con seguridad, salud e higiene ocupacional, y que tuviesen relación con la gestión de riesgos asociados a la presencia de abejas o avispas en redes de distribución eléctrica y sitios de trabajo. Esto se hizo mediante un inventario de los documentos encontrados, que se registraron con detalle en una matriz de análisis de gestión documental.

Finalmente, se evalúo el grado de conocimiento del personal (n=10) respecto a procedimientos de trabajos seguros, la gestión segura de enjambres de abejas, el riesgo biológico por un posible ataque de estos polinizadores, las posibles consecuencias producto de este, las medidas preventivas y de atención de emergencias médicas.

3.                 ANÁLISIS DE RESULTADOS

Se identificaron cinco riesgos asociados a la ejecución de tareas de mantenimiento de redes con presencia de enjambres de abejas: picaduras, shock anafiláctico, menor productividad, caída de altura, repercusión económica o legal. Se evaluaron los riesgos identificados según se detalla en la figura 1.

 

Figura 1. Matriz de priorización de los riesgosidentificados (n=5).


Fuente: Elaboración propia (2025)

 

El análisis documental (figuras 1 y 2) evidenció que los protocolos y procedimientos actuales no incluyen la identificación temprana de enjambres y panales, lo que aumenta el riesgo de que se presenten ataques durante la ejecución de las labores.

Figura 2. Distribución porcentual de procedimientos que mencionan aspectos relacionados con seguridad, higiene y ergonomía (n=3).


Fuente: Elaboración propia (2025)

El 80% de los procedimientos evaluados no contemplan la identificación de enjambres de abejas ni la valoración del riesgo biológico. La escasa frecuencia con que la literatura aborda el manejo de enjambres en los entornos laborales subraya la necesidad de contar con protocolos estructurados para la prevención de incidentes y la gestión de emergencias por el ataque de abejas (Nárdíz, 2011).

Igualmente, se advierte que muchas organizaciones utilizan metodologías genéricas para la identificación de riesgos sin analizar la realidad de la empresa, lo que impide una prevención eficaz (Fernández Martínez et al. 2021).

Figura 3. Distribución porcentual de los procedimientos de trabajo existentes que mencionan el riesgo biológico (n=3).


Fuente: Elaboración propia (2025)

 

Se identificó que no existen protocolos específicos para la reubicación segura de enjambres en estructuras de la red de distribución eléctrica y su entorno. Por lotanto, la necesidad de aplicar un protocolo semejante al prepuesto para ambientes urbanos, pero adaptado a zonas rurales. (Sánchez Castaño et al. 2020).

El 80% del personal encuestado ha tenido encuentros previos con enjambres de abejas y ese mismo porcentaje del personal no cuenta con capacitación sobre este riesgo para poder gestionarlo.

 

Figura 4. Distribución porcentual sobre personal con encuentros previos con enjambres de abejas (n=10).


Fuente: Elaboración propia (2025)

 

La falta de capacitación del personal hace que este sea más vulnerable a los ataques de abejas o avispas al desconocer la manera adecuada de asegurar la escena de trabajo y la interacción segura con enjambres y panales, situación que se evidencia con la información ilustrada en las figuras 5 y 6.

El 70% del personal encuestado posee un conocimiento insuficiente sobre la gestión de enjambres, protocolos de actuación en caso de ataques, el riesgo que significa la interacción con enjambres de abejas y sobre el uso de equipos de protección específicos.

Figura 5. Distribución porcentual sobre el conocimiento del personal acerca de procedimientos para la gestión de enjambres de abejas en redes de distribución (n=10).


Fuente: Elaboración propia (2025)

 

Figura 6. Distribución porcentual sobre el conocimiento del personal acerca de procedimientos para la gestión de enjambres de abejas en redes de distribución (n=10).


Fuente: Elaboración propia (2025)

 

Los datos analizados de eventos anteriores en revelaron que la dificultad para la identificación de los enjambres de abejas constituye un riesgo significativo para el personal de mantenimiento de redes eléctricas. La presencia de enjambres en orificios vacíos de los postes eléctricos y ocultos en las escenas de trabajo alrededor de las redes de distribución aumenta la probabilidad de encuentros inesperados, lo que ha derivado en incidentes por picaduras con potencial de efectos graves por reacciones alérgicas severas, tal y como se visualiza en las figuras 6 y 7.

También, es necesario reforzar los mecanismos de identificación previa en hábitats de insectos peligrosos y en la atención de emergencias por reacciones alérgicas (Canadian Centre for Occupational Safety, 2020).

 

Figura 7. Diagrama causa-efecto de los accidentes por ataque de abejas y avispas.


Fuente: Elaboración propia (2025)

 

Por otra parte, se aumenta el riesgo de reacciones alérgicas graves, no solo por el hecho de laborar en zonas rurales alejadas, sino también porque solo el 20% de los funcionarios alérgicos porta sus medicamentos, ni los kits de primeros auxilios están equipados para atender emergencias de este tipo. Este hallazgo es alarmante cuando se han documentado casos fatales por picaduras de insectos en actividades al aire libre en donde se recomienda portar los medicamentos específicos para reacciones alérgicas severas y tener capacitación para responder a este tipo de emergencias (OSHA, 2021).

Figura 8. Causas inmediatas y básicas de los incidentes por ataques de abejas o avispas.


Fuente: Elaboración propia (2025)

 

Se hace necesario el análisis de las causas de los incidentes mediante la documentación de los casos en el entorno laboral. El aumento de incidentes entre humanos y la apifauna en zonas rurales, valida la preocupación expresada en el estudio de la vulnerabilidad del personal que labora en el campo y la necesidad de contar con una estrategia nacional coherente (Vargas Briceño y Campos Duran, 2022).

El diagrama causa-efecto refleja que la mayoría de los incidentes tienen su origen en factores del trabajo, como las deficiencias en la valoración previa del riesgo en las zonas de trabajo y la falta de protocolos.

Por lo que la planificación efectiva, la identificación temprana del peligro y la gestión de los riesgos son esenciales para evitar incidentes. (Nárdiz, 2011).

Sobre el análisis del impacto a la salud y la seguridad del personal, se destaca la importancia de contar con equipos de primeros auxilios, la capacitación del personal en la atención de emergencias, el uso de medicamentos genéricos para reducir las reacciones alérgicas severas y el traslado oportuno de personas afectadas.

Lo anterior, tomando en cuenta que los efectos pueden ir desde reacciones alérgica leves, el envenenamiento por picaduras múltiples, hasta shock anafiláctico por reacciones alérgicas severas. La importancia de lo anterior radica en que las labores de mantenimiento de la red se realizan en zonas retiradas de los centros poblacionales que dificultarían el traslado oportuno a los centros médicos.

Relativo a los procedimientos de gestión y regulaciones vigentes, se identificó la ausencia de un procedimiento estandarizado dentro de la institución para la gestión de enjambres en redes de distribución eléctrica.

Si bien existen regulaciones ambientales que prohíben el exterminio de las abejas y fomentan su reubicación, la falta de capacitación, recursos técnicos y la dificultad de las instituciones del estado encargadas del tema para articular sus esfuerzos en la aplicación efectiva de la normativa, hace necesario que empresas distribuidoras de energía que realizan este tipo de mantenimientos en redes eléctricas establezcan acciones para la movilización segura de estos panales, tal y como se ilustra en las figuras 9 y 10.

 

Figura 9. Reubicación de enjambre en poste de tendido eléctrico por método de embudo.


Fuente: Elaboración propia (2025)

 

De igual forma, estos procedimientos deben ser coherentes con la necesidad de la protección de los polinizadores sin comprometer la seguridad humana, tal y como se establece en la legislación costarricense y en la estrategia de sostenibilidad del ICE.

Al revisar estudios previos y mejores prácticas, el análisis es coincidente en que se debe enfatizar en la importancia de la identificación temprana, la prevención de accidentes mediante la capacitación continua y el equipamiento adecuado. La aplicación de estas prácticas podría mejorar la seguridad ocupacional del personal, reducir las interrupciones operativas y la afectación a las poblaciones de abejas y avispas. Lo cuál se tuvo en cuenta para el diseño del procedimiento para la ejecución segura de este tipo de tareas, tal y como se muestra en las figuras 10, 11 y 12.

Figura 10. Ilustración de técnica para sellado de orificios de postes con malla y macilla para concreto.

Fuente: Vargas Briceño y Campos Durán. (2022)

 

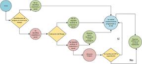
Figura 11. Diagrama de proceso para ejecución segura de las tareas.


Fuente: Elaboración propia. (2025)

 

Figura 12. Propuesta de mejora a protocolo diario de seguridad.


Fuente: Elaboración propia. (2025)

 

Figura 13. Propuesta de pasos a seguir en protocolo para la evaluación del riesgo por ataque de abejas o avispas.


Fuente: Elaboración propia. (2025)

 

4.                 CONCLUSIONES

La gestión de los enjambres de abejas en las redes de distribución eléctrica para el ICE y cualquier otra empresa que realice trabajos en estas requiere de la implementación de procedimientos claros y estandarizados que prioricen en igualdad de condiciones la seguridad ocupacional del personal y la preservación de las colonias de abejas y avispas salvaguardando su rol de polinizadores como agentes vitales en los ecosistemas.

Se evidenció la necesidad de fortalecer la capacitación del personal técnico con relación a: identificación temprana de los enjambres, aseguramiento de las escenas de trabajo, métodos de reubicación de enjambres, primeros auxilios y protocolos de atención en caso de emergencia por ataque de abejas o avispas.

La falta de alianzas con apicultores y entes ambientales para desarrollar estrategias sostenibles para el manejo de enjambres y la inexistencia de un protocolo específico de trabajo seguro ha generado que los incidentes se vuelvan recurrentes.

Es necesaria la inversión tecnológica para mejorar la identificación, mapeo y monitoreo de los enjambres en estructuras de la red eléctrica y las zonas aledañas a estas, con la finalidad de disminuir la exposición del personal a este riesgo biológico.

Para futuras investigaciones, se debe prestar atención en la optimización y desarrollo de metodologías para identificación temprana mediante el uso de la tecnología, la medición continua del impacto de los protocolos de seguridad implementados en la mejora de la eficiencia operativa y principalmente en la reducción de incidentes.

 

5.                 AGRADECIMIENTOS

Nuestro mayor agradecimiento a la Universidad San Marcos por fomentar la investigación por parte de docentes y estudiantes, y a la División de Distribución y Comercialización del Instituto Costarricense de Electricidad por permitir el desarrollo de esta investigación.

 

6.                 CITAS    Y    REFERENCIAS BIBLIOGRÁFICAS

Apicultura y miel. (2019) El método del embudo para capturar un enjambre de abejas: así se hace: https://apiculturaymiel.com/apicultura/metodo- del-embudo-capturar-enjambres-abejas/.

Canadian Centre for Occupational and Safety. (21 de mayo de 2020). Biological Hazards. Stinging Insects - Working Safely: https://www.ccohs.ca/ oshanswers/biol_hazards/bees_wasps.html

Fernández Martínez, L. F., Espitia Castrillón, L. M., & Luis Vargas, J. A. (2010). Análisis comparativo de metodologías para la identificación y evaluación de riesgos laborales. 140. https://www.cdc. gov/spanish/niosh/docs/2010-117_sp/default. html#print

Intranet de Instituto Costarricense de Electricidad. (2023) Protocolo Diario de Seguridad para Equipos de Trabajo.

Nárdiz J.H. Manual formativo. Retirada de enjambres en los servicios de prevención y extinción de incendios y salvamento. Cantabria: Magnavista, 2011.

Occupational Safety and Health Administation (OSHA). (2021). OSHA FATALFacts. Insect

Sting:                 https://www.osha.gov/sites/default/files/

publications/OSHA4137.pd

 

Sánchez Castaño, E. H., Peláez Correa, J. H., Giraldo Mejía, J. C., & Parra Martín, M. V. (2020). Protocolo para el manejo de incidentes y emergencias por la presencia de abeja Apis mellifera (Hymenostera: Apidae) en la zona urbana de Medellín, garantizando la preservación y cuidado de la especie. Antioquia: Sello Editorial Tecnológico de Antioquia.

Vargas Briceño, A., & Campos Durán, D. Puntos críticos de incidentes con fauna y recomendaciones para su conservación en el cantón de Sarapiquí, Heredia, Costa Rica. Revista de Ciencias Ambientales, 15, 2022.